Modellieren von Organigrammen (Quam 5.3)
Ein Organigramm bildet die hierarchische Struktur der einzelnen Organisationseinheiten ab. Diese Struktur kann im Quam auch ohne die Zuhilfenahme grafischer Werkzeuge sehr einfach modelliert werden. Dazu muss den Organisationseinheiten der gleichen Hierarchieebene nur das entsprechende Elternobjekt zugeordnet werden.
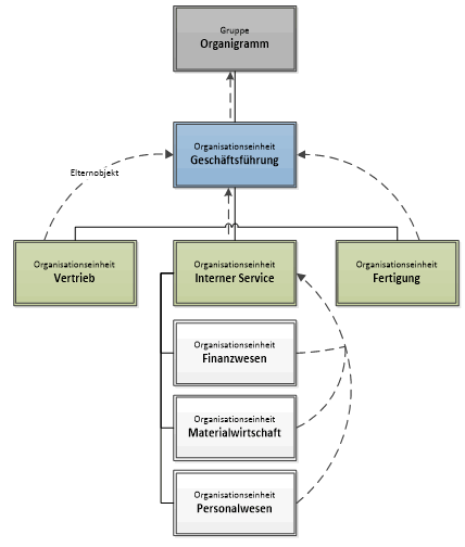
Um dies zu verdeutlichen sei das abgebildete Organigramm betrachtet. Unterhalb der Gruppe "Organigramm" sind die verschiedenen Organisationseinheiten des Unternehmens abgelegt.
- Die Organisationseinheit "Geschäftsführung" entspricht im Beispiel der obersten Hierarchieebene des Unternehmens. Um dies zu modellieren wird dieser Einheit als Elternobjekt die Gruppe "Organigramm" zugeordnet (dargestellt durch die gestrichelte Linie).
- Die nächste Hierarchieebene besteht aus den Organisationseinheiten "Vertrieb", "Interner Service" und "Fertigung". Sie unterstehen direkt der Geschäftsführung, welche somit das Elternobjekt der Einheiten darstellt.
- Der Interne Service ist wiederum das Elternobjekt der Organisationseinheiten "Finanzwesen", "Materialwirtschaft" und "Personalwesen", die direkt dem "Internen Service" unterstellt sind und diesen als Elternelement haben.
