Modeling Organigrams (Quam 5.3)
An organigram represents the hierarchical structure of the individual organizational units. This structure can be modelled very easily in Quam without the help of graphical tools. To do this, you only have to assign the corresponding parent object to the organizational units of the same hierarchy level.
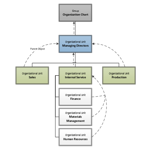
To illustrate this, the organigram shown is considered. Below the group "Organigram" are the different organizational units of the company.
- In the example, the organizational unit "Management" corresponds to the highest hierarchical level of the company. To model this, this unit is assigned to the group "Organigram" as the parent object (represented by the dashed line).
- The next hierarchy level consists of the organizational units "Sales", "Internal Service" and "Production". They report directly to the management, which thus represents the parent object of the units.
- The Internal Service is in turn the parent object of the organizational units "Financial Accounting", "Materials Management" and "Human Resources", which are directly subordinated to the "Internal Service" and has it as parent element.
